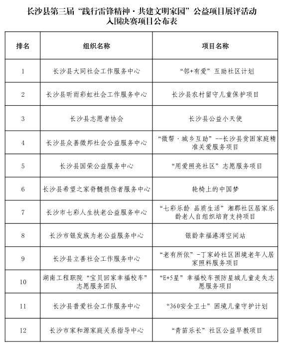
据介绍,传承和弘扬雷锋精神,引领全县社会公益组织和志愿服务组织健康有序发展,引导市民群众积极参与和开展公益活动,促进全国文明城市建设工作持续有效开展,此次活动由县委、县政府主办,县委宣传部、文明办、民政局、团县委承办,经过前期筹备和报名,以及专家的初审和公示,共有33家组织、40个项目进入本次初赛。
现场,各家组织逐一进行4分钟以内的项目陈述,评委进行现场打分,最终有12个组织进入决赛。
“公益项目展评活动已经举办两届,今年是第三届,我们的公益项目展评已成为全县助推公益事业发展的品牌活动,为文明城市建设贡献了重要力量。”团县委相关负责人说,此次活动相比前两届规模更大、参与的组织和入围的项目更多。
据悉,展评活动结束后,将在长沙晚报、星沙时报和长沙县电视台等媒体上对获奖项目进行系列报道。获奖公益项目须与项目承接方或项目主管部门签订项目服务合同书,今年将在全县实施项目服务。
八位评委按照项目的需求分析、理念融入、内容设计、工作执行、团队能力和社会效益,从40个公益项目中评选出了12个项目进入决赛,并评选出5个项目获得“优秀组织奖”。现予公布如下:

